

Youmile CNC Shield V3.0 Expansion Board Kit With Board for Arduino, 4PCS DRV8825 Stepper Motor Driver and Heatsink, 10PCS Jumper Cap, USB Cable For Engraving Machine
About this item
- Latest CNC Shield Version 3.0 for Arduino
- 4-Axis support (X, Y, Z , A-Can duplicate X,Y,Z or do a full 4th axis with custom firmware using pins D12 and D13)
- Board for Arduino: Operating Voltage: 5V; Digital I/O Pins: 14 (of which 6 provide PWM output)
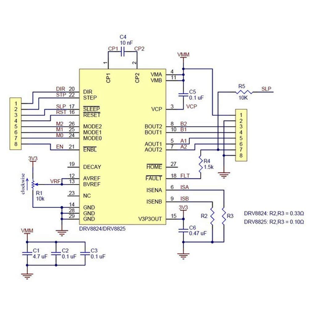
- DRV8825 features an adjustable current limit, overcurrent and overtemperature protection, six micro-resolution (down 1/32-step);Intelligent chopping control automatically selects the correct current decay mode (fast decay or slow decay)
- Package Content:1 x CNC shield V3.0 Board, 4 x DRV8825 Stepper Motor Driver, 4 x Heatsink, 1 x Board for Arduino, 1 x USB cable, 1 x DC Power Cable, 10 x Jumper Cap
Product description
Description: CNC Shield Board: Latest Arduino CNC Shield Version 3.0 GRBL 0.9 compatible 4-Axis support (X, Y, Z , A-Can duplicate X,Y,Z or do a full 4th axis with custom firmware using pins D12 and D13) Jumpers to set the Micro-Stepping for the stepper drivers. (Some drivers like the DRV8825 can do up to 1/32 micro-stepping ) DRV8825 Stepper Motor Driver Module: 1.A simple steps and direction control interface 2.Six different steps resolutions: full step, half step, 1/4-step1/8-step1/16-step, 1/32-step 3.CAN interface directly with 3.3 V and 5 V systems 4.Over-temperature thermal shutdown, overcurrent shutdown, undervoltage lockout 5.Short to ground short circuit load protection 6.4 Layer 2 oz copper PCB, in order to improve heat dissipation 7.Exposed solder ground below the bottom of the driver IC on the printed circuit board pad 8.Module size, pin and interface matching A4988 stepper motor driver operators in many ways 9.Adjustable current control lets you set a potentiometer, which lets you use the stepper motor's rated voltage or more, in order to achieve a higher rate of maximum output current step 10.Maximum 45 V supply voltage Package Included: 1 x CNC shield V3 4 x DRV8825 Stepper Motor Driver 4 x Heatsink 1 x Board for Arduino 1 x USB cable 1 x DC Power Cable 10 x Jumper Cap
Product details
Customer reviews
What customers say about Bigamart
10 Trustpilot reviews total, with 2 shown at a time.
I wrote to Bigamart's customer support and they accompanied the process of reshipping the item until it finally arrived. I felt a genuine effort to solve the problem till it was finally solved.
The package was here in Australia from England in a few days โ so quick! Something was missing and they refunded it straight away. Pretty happy with these guys.
You might also like
Similar items


AZDelivery 5 x A4988 DMOS Stepper Motor Driver RepRap Ramps with Headers and Heatsink compatible with Arduino including E-Book!

DollaTek 5Pcs 3D Printer A4988 Reprap Stepping Stepper Motor Driver Module

AZDelivery 3 x A4988 DMOS Stepper Motor Driver RepRap Ramps with Headers and Heatsink compatible with Arduino including E-Book!
