

Stemedu Load Cell 5KG Amplifier HX711 24 Bit Precision A/D Module Pressure Weighing Sensor, Portable Kitchen Scale Digital Weight Sensor AD Module for Arduino Raspberry Pi
About this item
- Links to tutorials and libraries: https://www.instructables.com/id/Arduino-Scale-With-5kg-Load-Cell-and-HX711-Amplifi/ https://learn.sparkfun.com/tutorials/load-cell-amplifier-hx711-breakout-hookup-guide https://github.com/aguegu/ardulibs/tree/master/hx711
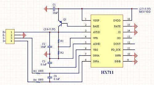
- HX711 module uses 24 high precision A/D converter chip hx711. Works for arduino and raspberry pi
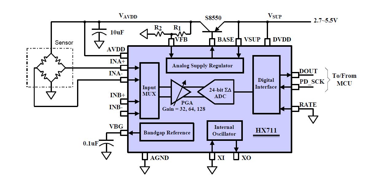
- HX711 a specially designed for the high precision electronic scale design with two analog input channel the internal integration of 128 times the programmable gain amplifier.
- Current consumption including on-chip analog power supply regulator: normal operation < 1.5mA, power down < 1uA
- Simple digital control and serial interface: pin-driven controls, no programming needed
Product description
HX711 Description HX711 module uses 24 high precision A/D converter chip hx711; HX711 a specially designed for the high precision electronic scale design with two analog input channel the internal integration of 128 times the programmable gain amplifier. The input circuit can be configured to provide a bridge voltage electrical bridge (such as pressure, weight) sensor model is an ideal high-precision, low-cost sampling front-end module Two selectable differential input channels On-chip active low noise PGA with selectable gain of 32, 64 and 128 On-chip power supply regulator for load-cell and ADC analog power supply On-chip oscillator requiring no external component with optional external crystal On-chip power-on-reset Simple digital control and serial interface: pin-driven controls, no programming needed Selectable 10SPS or 80SPS output data rate Simultaneous 50 and 60Hz supply rejection Current consumption including on-chip analog power supply regulator: normal operation <1.5mA, power down <1uA Operation supply voltage range: 2.6 ~ 5.5V Operation temperature range: -40 ~ +85ยกรฆ Size 35mmx20mm 5KG Load Cell Description: Size:80x12.7x12.7mm Connection: Red to E+ Black to E- Green to A+ White to A- Package Includes: 1 X Load Cell 5KG 1 X HX711 Weighing Sensors
Product details
Customer reviews
What customers say about Bigamart
10 Trustpilot reviews total, with 2 shown at a time.
I wrote to Bigamart's customer support and they accompanied the process of reshipping the item until it finally arrived. I felt a genuine effort to solve the problem till it was finally solved.
The package was here in Australia from England in a few days โ so quick! Something was missing and they refunded it straight away. Pretty happy with these guys.
You might also like
Similar items


LEFOO LF40 spa Bath Pressure Switch Pneumatic Waste Disposal Pressure Switch Air Pressure Switch Garbage Disposer Pressure Controller Alternate Action 0.25-15psi


