

iHaospace Capacitive Soil Moisture Sensor Corrosion Resistant For Arduino Moisture Detection
About this item
- Output Voltage: 0 ~ 3.0VDC , Output Voltage: 0 ~ 3.0VDC
- Analog output, Supports Gravity 3-Pin interface
- Supports Gravity 3-Pin interface
- Interface: PH2.0-3P , Dimension: 98mm * 23mm
- Applications: Garden plants ,Moisture detection ,Intelligent agriculture
Product description
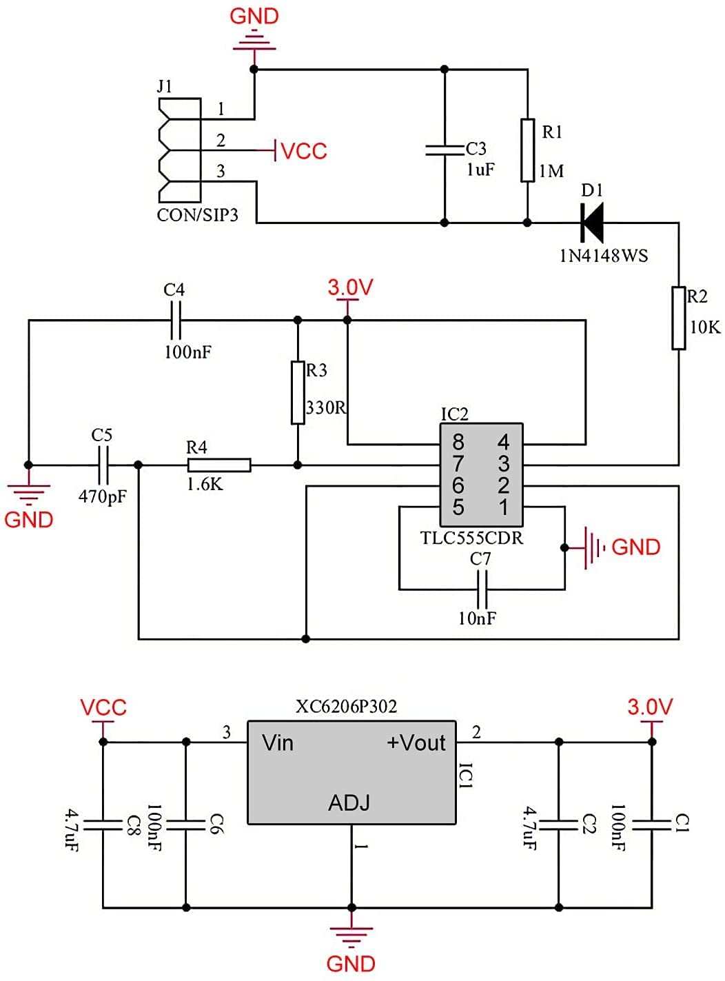
Capacitive soil moisture sensor, transmits data through analog signals, is more resistant to corrosion and has a long service life. Built-in voltage regulator chip, support 3.3~5.5V DC, can be used for your Arduno and Raspberry Pi project. Insert it in to the soil around your plants and impress your friends with real-time soil moisture data! Features๏ผ Pin: Analog signal output, GND, VCC Operating voltage: 3.3 ~ 5.5 VDC Output voltage: 0 ~ 3 VDC Interface: PH2.54-3P Size: 98 x 23mm (LxW)
Product details
Customer reviews
What customers say about Bigamart
10 Trustpilot reviews total, with 2 shown at a time.
I wrote to Bigamart's customer support and they accompanied the process of reshipping the item until it finally arrived. I felt a genuine effort to solve the problem till it was finally solved.
The package was here in Australia from England in a few days โ so quick! Something was missing and they refunded it straight away. Pretty happy with these guys.
You might also like
Similar items


AKNES RETROFLAG NESPi 4 Case, Raspberry Pi 4 Case with SSD CASE, Cooling Fan, Heatsinks for Raspberry Pi 4 Model B

KEYESTUDIO BBC Microbit Power Board Starter Kit Smart Watch Coding Kit for Microbit Beginners Kids (No Micro:bit Board)

DFRobot FireBeetle Board-328P with BLE 4.1 Support Wifi | IOT Microcontroller
