

Hailege 3pcs TLP281 Optical Coupler Isolation Module 4 Channel Optical Coupler Isolation Module High/Low Level Expansion Board
About this item
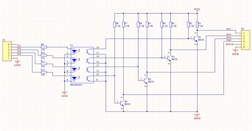
- TLP281 4 Channel Optical Coupler Isolation Module
- Connecting digital systems (like a 5V microcontroller) to a high-voltage or noisy system
- A higher voltage than the TTL logic on the (3.3V or 5V) micro
- A normal LED opto-isolator will invert the logic of a signal
- PCB Size: 25mm x 26mm
Product description
Descriptions: This board is helpful for connecting digital systems (like a 5V microcontroller) to a high-voltage or noisy system. This board electrically isolates a controller from the high-power system by use of an opto-isolator IC. This IC has four LEDs and four photodiodes built-in. This allows the low-voltage side to control a high voltage side. We often use this board to allow a microcontroller control servos or other motors that use a higher voltage than the TTL logic on the (3.3V or 5V) micro, and may cause electromagnetic interferance with our system as the motors turn on and off. This board will isolate the systems, creating a type of electrical noise barrier between devices. This breakout board uses the TLP281 optoisolator and discrete transistors to correct the logic. Comes with four channels. Great for use in noisy circuits where signal lines require electrical isolation. A normal LED opto-isolator will invert the logic of a signal. We threw some transistors on this compact board to correct the inversion. What you put into the IN pins, will be replicated on the the OUT pins, but at the higher voltage (HV). Package Included: 3 * TLP281 Optical Coupler Isolation Module
Product details
Customer reviews
What customers say about Bigamart
10 Trustpilot reviews total, with 2 shown at a time.
I wrote to Bigamart's customer support and they accompanied the process of reshipping the item until it finally arrived. I felt a genuine effort to solve the problem till it was finally solved.
The package was here in Australia from England in a few days โ so quick! Something was missing and they refunded it straight away. Pretty happy with these guys.
You might also like



